2022-2028年中國互聯網+大健康行業分析與市場年度調研報告
http://m.hxud.cn 2021-12-31 11:16 中企顧問網
2022-2028年中國互聯網+大健康行業分析與市場年度調研報告2021-12
- 價格(元):8000(電子) 8000(紙質) 8500(電子紙質)
- 出版日期:2021-12
- 交付方式:Email電子版/特快專遞
- 訂購電話:400-700-9228 010-69365838
- 2022-2028年中國互聯網+大健康行業分析與市場年度調研報告,首先介紹了中國互聯網+大健康行業市場發展環境、互聯網+大健康整體運行態勢等,接著分析了中國互聯網+大健康行業市場運行的現狀,然后介紹了互聯網+大健康市場競爭格局。隨后,報告對互聯網+大健康做了重點企業經營狀況分析,最后分析了中國互聯網+大健康行業發展趨勢與投資預測。您若想對互聯網+大健康產業有個系統的了解或者想投資中國互聯網+大健康行業,本報告是您不可或缺的重要工具。
- 下載WORD版 下載PDF版 訂購單 訂購流程
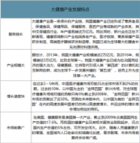
健康產業是指與維持健康、修復健康、促進健康相關的一系列健康產品生產經營、服務提供和信息傳播等產業的統稱。大健康產業圍繞人的衣食住行、生老病死,對生命實施全程、全面、全要素的呵護,既追求個體生理、身體健康,也追求心理、精神等各方面健康。
大健康產業發展特點

發展大健康產業的重要前提,就是轉變傳統醫療產業發展模式,即從單一救治模式轉向“防—治—養”一體化防治模式。為此,除了應繼續發展以醫療器械為主、以藥品為主的醫療醫藥工業,還應加快發展以保健食品、藥妝、功能性日用品等為主的保健品產業,以個性化健康檢測評估、咨詢服務、疾病康復等為主的健康管理服務產業。
大健康產業具體包括五大細分領域

中企顧問網發布的《2022-2028年中國互聯網+大健康行業分析與市場年度調研報告》共八章。首先介紹了中國互聯網+大健康行業市場發展環境、互聯網+大健康整體運行態勢等,接著分析了中國互聯網+大健康行業市場運行的現狀,然后介紹了互聯網+大健康市場競爭格局。隨后,報告對互聯網+大健康做了重點企業經營狀況分析,最后分析了中國互聯網+大健康行業發展趨勢與投資預測。您若想對互聯網+大健康產業有個系統的了解或者想投資中國互聯網+大健康行業,本報告是您不可或缺的重要工具。
本研究報告數據主要采用國家統計數據,海關總署,問卷調查數據,商務部采集數據等數據庫。其中宏觀經濟數據主要來自國家統計局,部分行業統計數據主要來自國家統計局及市場調研數據,企業數據主要來自于國統計局規模企業統計數據庫及證券交易所等,價格數據主要來自于各類市場監測數據庫。
報告目錄:
第.一章電子商務與“互聯網+”
第.一節電子商務發展分析
一、電子商務基本定義
二、電子商務發展階段
三、電子商務基本特征
四、電子商務支撐環境
五、電子商務基本模式
六、電子商務規模分析
第二節“互聯網+”的相關概述
一、“互聯網+”的提出
二、“互聯網+”的內涵
三、“互聯網+”的發展
四、“互聯網+”的評價
五、“互聯網+”的趨勢
第.一節2019年中國互聯網環境分析
一、網民基本情況分析
(一)總體網民規模分析
(二)分省網民規模分析
(三)手機網民規模分析
(四)網民屬性結構分析
二、網民互聯網應用狀況
(一)信息獲取情況分析
(二)商務交易發展情況
(三)交流溝通現狀分析
(四)網絡娛樂應用分析
第二節互聯網環境下大健康行業的機會與挑戰
一、互聯網時代行業大環境的變化
二、互聯網直擊傳統行業消費痛點
三、互聯網助力企業開拓市場
四、電商成為傳統企業突破口
第三節互聯網大健康行業的改造與重構
一、互聯網重構行業的供應鏈格局
二、互聯網改變生產廠商營銷模式
三、互聯網導致行業利益重新分配
四、互聯網改變行業未來競爭格局
第四節大健康與互聯網融合創新機會孕育
一、電商政策變化趨勢分析
二、電子商務消費環境趨勢分析
三、互聯網技術對行業支撐作用
四、電商黃金發展期機遇分析
第三章大健康所屬行業發展現狀分析
第.一節大健康所屬行業發展現狀分析
一、大健康行業產業政策分析
二、大健康行業發展現狀分析
三、大健康行業主要企業分析
四、大健康行業市場規模分析
第二節大健康所屬行業市場前景分析
一、大健康行業發展機遇分析
二、大健康行業市場規模預測
三、大健康行業發展前景分析
據報道:中國將成為全球健康產業的最大市場。而且“健康中國”戰略明確指出:到2030年,健康服務業總規模將達到16萬億。國家也在增大力度推廣和提倡國民的保健意識。
國家也在增大力度推廣和提倡國民的保健意識

未來,大健康產業發展將呈現高科技化、精準化、智能化、融合化、國際化的發展趨勢。

第四章大健康所屬行業市場規模與電商未來空間預測
第.一節大健康電商所屬行業市場規模與滲透率
一、大健康電商總體開展情況
二、大健康電商交易規模分析
三、大健康電商渠道滲透率分析
第二節大健康電商所屬行業盈利能力分析
一、大健康電子商務發展有利因素
二、大健康電子商務發展制約因素
三、大健康電商行業經營成本分析
四、大健康電商行業盈利模式分析
五、大健康電商行業盈利水平分析
第三節電商所屬行業未來前景及趨勢預測
一、大健康電商行業市場空間測算
二、大健康電商市場規模預測分析
三、大健康電商發展趨勢預測分析
第五章大健康企業互聯網戰略體系構建及平臺選擇
第.一節大健康企業轉型電商構建分析
一、大健康電子商務關鍵環節分析
(一)產品采購與組織
(二)電商網站建設
(三)網站品牌建設及營銷
(四)服務及物流配送體系
(五)網站增值服務
二、大健康企業電子商務網站構建
(一)網站域名申請
(二)網站運行模式
(三)網站開發規劃
(四)網站需求規劃
第二節大健康企業轉型電商發展途徑
一、電商B2B發展模式
二、電商B2C發展模式
三、電商C2C發展模式
四、電商O2O發展模式
第三節大健康企業轉型電商平臺選擇分析
一、大健康企業電商建設模式
二、自建商城網店平臺
(一)自建商城概況分析
(二)自建商城優勢分析
三、借助第三方網購平臺
(一)電商平臺的優劣勢
(二)電商平臺盈利模式
四、電商服務外包模式分析
(一)電商服務外包的優勢
(二)電商服務外包可行性
(三)電商服務外包前景
五、大健康企業電商平臺選擇策略
第六章大健康行業電子商務運營模式分析
第.一節大健康電子商務B2B模式分析
一、大健康電子商務B2B市場概況
二、大健康電子商務B2B盈利模式
三、大健康電子商務B2B運營模式
四、大健康電子商務B2B的供應鏈
第二節大健康電子商務B2C模式分析
一、大健康電子商務B2C市場概況
二、大健康電子商務B2C市場規模
三、大健康電子商務B2C盈利模式
四、大健康電子商務B2C物流模式
五、大健康電商B2C物流模式選擇
第三節大健康電子商務C2C模式分析
一、大健康電子商務C2C市場概況
二、大健康電子商務C2C盈利模式
三、大健康電子商務C2C信用體系
四、大健康電子商務C2C物流特征
五、重點C2C電商企業發展分析
第四節大健康電子商務O2O模式分析
一、大健康電子商務O2O市場概況
二、大健康電子商務O2O優勢分析
三、大健康電子商務O2O營銷模式
四、大健康電子商務O2O潛在風險
第七章大健康主流網站平臺比較及企業入駐選擇
第.一節網站A
一、網站發展基本概述
二、網站用戶特征分析
三、網站覆蓋人數分析
四、網站訪問次數分析
五、網站發展策略分析
第二節網站B
一、網站發展基本概述
二、網站用戶特征分析
三、網站覆蓋人數分析
四、網站訪問次數分析
五、網站發展策略分析
第三節網站C
一、網站發展基本概述
二、網站用戶特征分析
三、網站覆蓋人數分析
四、網站訪問次數分析
五、網站發展策略分析
第四節網站D
一、網站發展基本概述
二、網站用戶特征分析
三、網站覆蓋人數分析
四、網站訪問次數分析
五、網站發展策略分析
第五節網站E
一、網站發展基本概述
二、網站用戶特征分析
三、網站覆蓋人數分析
四、網站訪問次數分析
五、網站發展策略分析
第八章大健康企業進入互聯網領域投資策略分析()
第.一節大健康企業電子商務市場投資要素
一、企業自身發展階段的認知分析
二、企業開展電子商務目標的確定
三、企業電子商務發展的認知確定
四、企業轉型電子商務的困境分析
第二節大健康企業轉型電商物流投資分析
一、大健康企業電商自建物流分析
(一)電商自建物流的優勢分析
(二)電商自建物流的負面影響
二、大健康企業電商外包物流分析()
第三節大健康企業電商市場策略分析
圖表目錄:(部分)
圖表2015-2019年中國網民規模及互聯網普及率
圖表2015-2019年中國網民各類網絡應用的使用率
圖表2015-2019年中國網民各類手機網絡應用的使用率
圖表2015-2019年我國網絡零售市場交易規模
圖表2015-2019年我國移動網民規模及增長速度
圖表移動端網購增長仍處爆發階段
圖表移動端網購占比大幅提升
圖表傳統大健康消費存在的“痛點”
圖表大健康電子商務重構供應鏈流程
圖表中國電商相關政策匯總
圖表2015-2019年大健康電商交易規模趨勢圖
圖表2015-2019年大健康電商市場滲透率趨勢圖
圖表2022-2028年大健康電商交易規模預測趨勢圖
圖表2022-2028年大健康電商市場滲透率預測趨勢圖
更多圖表見正文......








