2021-2027年中國自貿區(FTZ) 行業發展趨勢與投資前景報告
http://m.hxud.cn 2021-09-11 10:25 中企顧問網
2021-2027年中國自貿區(FTZ) 行業發展趨勢與投資前景報告2021-9
- 價格(元):8000(電子) 8000(紙質) 8500(電子紙質)
- 出版日期:2021-9
- 交付方式:Email電子版/特快專遞
- 訂購電話:400-700-9228 010-69365838
- 2021-2027年中國自貿區(FTZ) 行業發展趨勢與投資前景報告,首先介紹了自貿區(FTZ)行業市場發展環境、自貿區(FTZ)整體運行態勢等,接著分析了自貿區(FTZ)行業市場運行的現狀,然后介紹了自貿區(FTZ)市場競爭格局。隨后,報告對自貿區(FTZ)做了重點企業經營狀況分析,最后分析了自貿區(FTZ)行業發展趨勢與投資預測。您若想對自貿區(FTZ)產業有個系統的了解或者想投資自貿區(FTZ)行業,本報告是您不可或缺的重要工具。
- 下載WORD版 下載PDF版 訂購單 訂購流程
自由貿易區(Free Trade Area),是指簽訂自由貿易協定的成員國相互徹底取消商品貿易中的關稅和數量限制,使商品在各成員國之間可以自由流動。但是,各成員國仍保持自己對來自非成員國進口商品的限制政策。有的自由貿易區只對部分商品實行自由貿易,如“歐洲自由貿易聯盟”內的自由貿易商品只限于工業品,而不包括農產品。這種自由貿易區被稱為“工業自由貿易區”。有的自由貿易區對全部商品實行自由貿易,如“拉丁美洲自由貿易協會“和“北美自由貿易區”,對區內所有的工農業產品的貿易往來都免除關稅和數量限制。
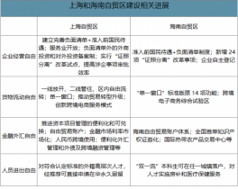
海南自貿區經過兩年左右的發展,產生了諸多制度創新成果,但相比上海,在金融和部分投資、貿易領域仍需要進一步發展。海南自貿區建設相比其他自貿區存在兩大難點:一是海南原先經濟基礎薄弱,缺乏自貿區自貿港建設所需的部分加工、金融產業,導致政策推進相對緩慢;二是海南自貿區建設需要考慮與自貿港的銜接,部分政策不能直接借鑒現有模式,需要自己探索,這是一個耗時耗力的過程。
上海和海南自貿區建設相關進展


數據來源:公開資料整理
中企顧問網發布的《2021-2027年中國自貿區(FTZ) 行業發展趨勢與投資前景報告》共八章。首先介紹了自貿區(FTZ)行業市場發展環境、自貿區(FTZ)整體運行態勢等,接著分析了自貿區(FTZ)行業市場運行的現狀,然后介紹了自貿區(FTZ)市場競爭格局。隨后,報告對自貿區(FTZ)做了重點企業經營狀況分析,最后分析了自貿區(FTZ)行業發展趨勢與投資預測。您若想對自貿區(FTZ)產業有個系統的了解或者想投資自貿區(FTZ)行業,本報告是您不可或缺的重要工具。
本研究報告數據主要采用國家統計數據,海關總署,問卷調查數據,商務部采集數據等數據庫。其中宏觀經濟數據主要來自國家統計局,部分行業統計數據主要來自國家統計局及市場調研數據,企業數據主要來自于國統計局規模企業統計數據庫及證券交易所等,價格數據主要來自于各類市場監測數據庫。
報告目錄:
1.1 自由貿易園區的定義
1.2 自由貿易園區(FTZ)與自由貿易區(FTA)的區別
1.3 自由貿易園區的分類
1.4 自由貿易園區的演進及戰略意義分析
1.4.1全球自由貿易園區的起源和發展歷程
1.4.2全球自由貿易園區發展的總體格局
1.4.3國際上對設立自由貿易園區的看法
1.4.4自由貿易園區戰略意義分析
1.5 自由貿易園區業務特點及主要作用介紹
1.5.1自由貿易園區主要業務特點
1.5.2自由貿易園區主要作用
第二章 自由貿易園區戰略對我國發展影響
2.1 我國自由貿易園區戰略的政治經濟分析
2.2 自由貿易園區離岸金融市場模式分析
2.3 建立自由貿易園區的必要性
2.3.1應對國際競爭的現實
2.3.2提高我國對外開放水平
2.3.3我國區域經濟進一步發展
2.3.4支持我國企業參與經濟全球化
第三章 自由貿易園區政策分析
3.1 稅收政策
3.2 外匯政策
3.3 金融政策
3.4 其它相關政策
3.4.1經濟技術開發區的經驗與政策
3.4.2高新技術產業開發區的經驗與政策
3.4.3出口加工區的經驗與政策
3.4.4保稅區的經驗與政策
3.4.5保稅物流區的經驗與政策
第四章 全球自由貿易園區分析
4.1 全球自由貿易園區概述
4.2 全球自由貿易園區的典型模式
4.2.1物流集散模式
4.2.2出口加工向物流集散過渡模式
4.2.3綜合型模式
4.2.4商貿結合模式
4.3 各區域自由貿易園區發展分析
4.3.1歐美自由貿易園區分析
4.3.2韓國自由貿易園區分析
4.3.3墨西哥自由貿易園區分析
4.3.4新加坡自由貿易園區分析
4.3.5其它區域自由貿易園區
4.4 全球自由貿易園區案例解析
4.4.1香港自由貿易園區
4.4.2臺灣自由貿易港區
4.4.3巴拿馬科隆自由貿易園區
4.4.4阿聯酋迪拜港自由港區
4.4.5漢堡自由港
4.4.6仁川機場自由貿易園區
4.4.7其它自由貿易園區
4.5 全球自由貿易園區運行機制
4.6 全球自由貿易園區發展趨勢分析
第五章 中國(上海)自由貿易試驗區
5.1 上海自貿區簡介
5.2 上海自貿區發展現狀介紹
5.3 上海自貿區方案通過的背景
5.4 《中國(上海)自由貿易試驗區總體方案》
5.5 成立上海自貿區的意義
5.6 上海自貿區給我國貿易帶來的影響
5.7 上海自貿區給居民生活帶來的影響
5.8 未來我國金融中心區域關系分析
5.8.1上海與香港:兩個金融中心分工將更加明確
5.8.2上海與深圳前海:兩區共打金融牌
5.9 上海自貿區最新發展情況
第六章 國內各區域自由貿易園區申請情況分析
6.1 保稅區向自由貿易區轉型的模式研究
6.2 我國不同區域申請情況分析
6.2.1天津
6.2.2粵港澳
6.2.3成都
6.2.4青島
6.2.5廈門
6.2.6舟山
6.2.7重慶
6.2.8江蘇
6.2.9大連
6.2.10寧波
6.2.11昆明
6.2.12哈爾濱
6.2.13新疆喀什
第七章 我國自由貿易園區相關產業投資機會分析
7.1 金融業
7.2 交通運輸業
7.3 商貿零售業
7.4 旅游業
7.5 地產業
7.6 物流業
7.7 其它產業
第八章 自由貿易園區發展趨勢分析
8.1 國外自由貿易園區發展的新趨勢()
8.1.1國外自由貿易園區的新發展
8.1.2自由貿易園區融入全球供應鏈
8.1.3發展服務離岸外包
8.2 十八屆三中全會改革政策聚焦
近日聯合印發了《關于在中國(海南)自由貿易試驗區試點其他自貿試驗區施行政策的通知》,同意海南自貿試驗區試點的其他自貿試驗區施行政策,進一步提升投資貿易便利化水平,擴大金融領域開放并加快航運領域發展。
海南將試點其他自貿區 30 項政策
政策概要 | 政策方向 | 政策內容 | 負責部門 |
提升投資貿 易便利化水平 | 檢疫監管 | 創新國際會展檢驗檢疫監管模式,探索檢驗檢疫證書國際聯網核查機制 | 海關總署 |
異地委托監管 | 對注冊在海關特殊監管區域內的大型設備涉及跨關區的,按需實行海關異地委托監管 | 海關總署 | |
貨物貿易監 管制度 | 對標國際最高水平,在海關特殊監管區域實施更高標準的“一線放開”“二線安全高效管住”貨物貿易監管制度 | 海關總署、商務部 | |
汽車整改 | 在海關特殊監管區域內開展平行進口汽車標準符合性整改業務,支持開展平行進口汽車銷售服務標準建設 | 海關總署、商務部 | |
進口藥品 | 支持設立首次進口藥品和生物制品口岸 | 藥監局、海關總署 | |
醫療器械注冊人制度 | 實施醫療器械注冊人制度試點,允許醫療器械注冊申請人或注冊人委托具備相應生產條件的企業生產樣品或產品 | 藥監局 | |
支持海南與港澳加強合作 | 支持海南自貿試驗區在內地與香港、內地與澳門《關于建立更緊密經貿關系的安排》框架下,與港澳在相關領域進一步開放 | 商務部、港澳辦 | |
放寬服務貿易限制 | 在合適領域分層次逐步取消或放寬對跨境交付、自然人移動等模式的服務貿易限制措施 | 商務部 | |
保護境外投資者合法權益 | 完善投資者權益保障機制,允許符合條件的境外投資者自由轉 移其合法投資收益 | 商務部、人民銀 行、外匯局 | |
司法-外國與中國 | 允許外國律師事務所與中國律師事務所實行聯管,允許在海南自貿試驗區設立代表處的外國律師事務所與中國律師事務所通過協議方式互派律師擔任法律顧問 | 司法部 | |
司法-港澳與內地 | 允許港澳與內地合伙聯營律師事務所的內地律師受理、承辦內地法律適用的行政訴訟法律事務,允許港澳與內地合伙聯營律師事務所以本所名義聘用港澳和內地律師 | 司法部 | |
外商獨資出境旅游業務 | 允許符合條件的外商獨資旅行社申請試點經營出境旅游業務(赴臺灣地區除外) | 文化和旅游部 | |
擴大金融領 域開放 | 推進人民幣國際化 | 推動與大宗商品出口國、“一帶一路”國家和地區在油品等大宗商品貿易中使用人民幣計價、結算,支持保稅燃料油供應以人民幣計價、結算 | 人民銀行等 |
開放民營資本進入金融 業 | 支持民營資本進入金融業,支持符合條件的民營資本依法設立民營銀行、金融租賃公司、財務公司、汽車金融公司和消費金融公司等金融機構 | 人民銀行、銀保監會 | |
境外人民 幣離岸建設 | 加強與境外人民幣離岸市場戰略合作,穩妥推進境外機構和企業發行人民幣債券和資產證券化產品 | 人民銀行、證監會 | |
加強海南與港澳互通 | 支持海南在合理的框架下探索與港澳地區的資金互通、市場互聯機制 | 商務部、港澳辦、人民銀行、銀保監會、證監會 | |
簡化保險 高管備案管理 | 取消對保險支公司高管人員任職資格的事前審批,由省級銀保監機構實施備案管理 | 銀保監會 | |
促進保險、金融租賃、跨境融資租賃發展 | 鼓勵保險資金支持租賃業發展,豐富保險投資工具;支持符合條件的金融租賃公司和融資租賃企業利用銀行間市場發行債券和資產證券化產品;支持開展跨境融資租賃服務 | 人民銀行、銀保監會、證監會 | |
促進基金業發展 | 鼓勵各類機構投資者和個人等社會資本設立投資基金,鼓勵境內資本與境外機構合作設立合資投資基金;支持建設以項目投融資服務等為重點的全國性基金管理服務平臺 | 證監會、人民銀 行、發展改革委 | |
加快航運領 域發展 | 臨時運輸 | 允許特定條件下租用外籍船舶從事臨時運輸 | 交通運輸部 |
海員外派與船員培訓 | 進一步便利國際船舶管理企業從事海員外派服務;支持設立船員改革試點港口,在船員培訓方面按規定給予政策支持 | 交通運輸部 | |
液貨危險品運輸 | 適應海南自貿試驗區發展需要,支持其引導液貨危險品運輸企業加強整合,實現規模化、集約化發展 | 交通運輸部 | |
航運運價指數衍生品 | 在符合國家規定的前提下,研究開展航運運價指數場外衍生品業務的可行性 | 交通運輸部、證監會 | |
推進港口等作業電子化 | 最大限度實現覆蓋船舶抵離、港口作業等口岸作業各環節的全程無紙化,推進貿易領域證書證明的電子化管理 | 海關總署、交通運輸部、商務部 | |
多式聯運 | 發展以“一單制”為核心的便捷多式聯運;建立健全適合海島與內陸多式聯運的標準規范和服務規則,加強與國際聯運規則 的相互銜接;建設多式聯運公共信息平臺,推進不同運輸方式、不同企業間多式聯運信息開放共享和互聯互通 | 交通運輸部、發展改革委、商務部、海關總署、民航局 | |
一帶一路合作機制 | 積極探索與“一帶一路”沿線國家相關機構在運輸安全、環境保護、通關查驗等方面建立合作機制 | 交通運輸部、生態環境部、海關總署 |
數據來源:公開資料整理
8.2.1《中共中央關于全面深化改革若干重大問題的決定》
8.2.2我國自由貿易園區通盤規劃有望出爐
8.3 我國自由貿易園區未來面臨的風險與挑戰
8.3.1貨幣體系風險
8.3.2人民幣升值壓力
8.3.3利率及匯率“雙軌制”所帶來的風險
8.3.4開放與風險管理之間的平衡難以獲得
8.3.5其它風險
8.4 我國自由貿易園區未來發展趨勢分析
8.4.1監管理念將發生變化
8.4.2多元貿易模式
8.4.3自由貿易園區功能趨向綜合化
8.4.4自由貿易園區法制將日益完備
圖表 目錄:
圖表 自貿區概念圖示
圖表 世界自由貿易區分類狀況
圖表 世界自由貿易區分布圖
圖表 全球主要自貿區概況
圖表 世界典型自由貿易區一覽表
圖表 世界主要經濟體簽訂FTA情況(截至2015-2019年9月底)
圖表 TPP參與方之間存在的自貿協定
圖表 馬瑙斯自由貿易區工業用水的收費方式
圖表 我國自由貿易區發展情況
圖表 中國—東盟自由貿易區關稅削減時間表
圖表 2015-2019年凱迪電力對外投資情況
圖表 2015-2019年宗申動力對外投資情況
圖表 2015-2019年宗申動力對外投資情況
圖表 2015-2019年中色股份對外投資情況
圖表 2015-2019年中色股份對外投資情況
圖表 2015-2019年智利對中國出口主要商品構成(章)
圖表 2015-2019年智利自中國進口主要商品構成(章)
圖表 2015-2019年智利對中國出口主要商品構成(類)
圖表 2015-2019年智利自中國進口主要商品構成(類)
圖表 2015-2019年智利對中國出口主要商品構成(章)
圖表 2015-2019年智利自中國進口主要商品構成(章)
圖表 2015-2019年智利對中國出口主要商品構成(類)
圖表 2015-2019年智利自中國進口主要商品構成(類)
圖表 2015-2019年新西蘭對中國出口主要商品構成(章)
圖表 2015-2019年新西蘭自中國進口主要商品構成(章)
圖表 2015-2019年新西蘭對中國出口主要商品構成(類)
圖表 2015-2019年新西蘭自中國進口主要商品構成(類)
圖表 2015-2019年新西蘭對中國出口主要商品構成(章)
圖表 2015-2019年新西蘭自中國進口主要商品構成(章)
圖表 2015-2019年新西蘭對中國出口主要商品構成(類)
圖表 2015-2019年新西蘭自中國進口主要商品構成(類)
圖表 2015-2019年新加坡對中國出口主要商品構成(章)
圖表 2015-2019年新加坡自中國進口主要商品構成(章)
圖表 2015-2019年新加坡對中國出口主要商品構成(類)
圖表 2015-2019年新加坡自中國進口主要商品構成(類)
圖表 2015-2019年新加坡對中國出口主要商品構成(章)
更多圖表見正文……








